
一、 包装清单
1、鹿客指静脉智能锁S50
前面板 x1 后面板x1 全自动锁体x1 配件包 x1 5 号电池x8 标准扣板 x1 使用说明书x1 安装开孔图 x1
2、鹿客人脸智能锁S50F
前面板 x1 后面板x1 全自动锁体x1 配件包 x1 5 号电池x8 标准扣板 x1 使用说明书x1 安装开孔图 x1
3、鹿客猫眼智能锁S50M
前面板 x1 后面板x1 全自动锁体x1 配件包 x1 5 号电池x8
可拆卸锂电池x1 标准扣板x1 使用说明书x1 安装开孔图 x1
二、 适配规格/适配注册手机型号
1、 适配规格
本产品适用门厚 40mm-120mm, 请在预约安装时按照下图提供门与侧边 条信息, 具体是否可安装, 以安装人员实际查看为准。
本产品标配标准锁体, 标准锁体侧边条尺寸240x24mm,霸王/小帅/王力等 其他锁体通过更换侧边条的方式也可安装。
2、 适配注册手机型号
本产品适配 ios, android 产品设备
三、 产品注册
请登陆“米家”app,点击“添加设备”选项,根据操作完成绑定,绑定后即 可在产品信息中看到质保状态的详细信息。
如果您未下载安装“米家”app,请按照你使用的产品设备, ios 平台请前往 appstore搜索 “米家”app 进行下载安装并注册;android
平台建议前往应用 宝搜索“米家”app 进行下载安装并注册。

四、 产品功能使用
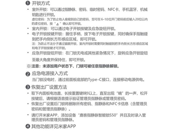
1) 请确保打开手机蓝牙和定位权限, 进入“米家”APP, 点击添加设备, 选择 “鹿客指静脉智能锁S50”;
或者






请注意:
1. 绑定时门锁必须装上电池
( 一) 、 产品常用功能介绍
1、 产品面板


2.产品功能

2、 产品基础功能使用方式

3、 异常状态报警

(二) 、 APP 功能介绍
1、 添加密码: 手机开启蓝牙 手机靠近门锁蓝牙连接成功后,在手机APP上输入密码即可。


添加指纹和密码, 点击“+”号添加。
2、 修改密码备注: 在密码处点击需要修改的密码备注, 点击“密码名称处, 直接修改即可”

3、 更多设置: 点击“: ”处, 可对门锁进行更多设置

4、 临时密码:

5、 门锁设置: 可在门锁设置内, 进行以下内容设置:

5.1、 设置反锁: 在门锁上按电子反锁按键或者在APP中蓝牙连接后, 打开反锁功能 , 都能起到电子反锁功能。 电子反锁打开后,
则室外只能通过管理员指纹/密码/NFC卡/手机 蓝牙/应急钥匙开门。 电子反锁可在门锁面板上长按2秒打开/关闭。
5.2、 童锁功能: 在APP中打开童锁后, 室内只能通过应急旋钮开门, 无法通过电子按 键开门。 童锁功能只能在APP中打开和关闭。

5.3、 通知管理: 可根据需要, 关闭推送通知
5.4、 声音设置: 可在APP设置中的“声音设置”进行“提示音量”中高低设置; 门未 关及门虚掩的对告警时间及告警音量进行设置;
门锁被破坏的告警时间及告警音量进行设 置。
5.5、进行“离家布防”设置: 当离家布防开启后且已激活已添加的联动, 出门时点击 门锁前面板的钥匙键后, 将会执行相应联动,
并推送消息至APP。

6、 设备信息: 在门锁设置中, 进入 “设备信息”。 可查看设备SN 号即序列号, 门锁故障报修可报序列号申请

7、 检查固件升级: 当门锁有新固件推送时, 该选项会提示更新, 点击后点击立即更新

8、 购买米家网关:可在米家APP的有品商城购买支持联动的蓝牙网关设备。 所有的消息远 程推送, 智能联动, 都需要连接蓝牙后才能生效。
适配以下型号网关: 小米小爱智能闹 钟、 小米空气检测仪、 小爱触屏音箱Pro8、 飞利浦智睿床头灯、 青萍网关、 小爱音箱触摸 版、
小米小白智能摄像机增强版、 小米多模网关。
五、 产品保修/技术支持
为期 3 年的厂商有限质保, 锂电池保修1年, 详细质保政策请查看产品保修卡详细规。
可拨打鹿客服务热线 400-068-6699 或关注“鹿客服务”公众号,以获取免费 在线技术支持。
六、 使用与安全
为了在确保在使用鹿客猫眼智能锁时最大限度地确保产品安全,我们建议你遵 循以下指南:
如果你发现设备运行异常, 并且无法排除故障, 请拨打鹿客服务热线或关注 “鹿客服务”公众号以获取支持。 在任何情况下都不要自行维修或拆解本设 备。
(这样做会导致质保失效)
保持设备远离液体, 潮湿, 防腐材料门体环境。 以达到设备正常运转使用。
重置门锁操作会导致您门锁内录入所有信息 (包含指纹, 密码, 用户共享 等所有信息) 删除, 请重置时确保门开启, 配置好后再关闭门, 避免出现意
外情况无法进门 。
七、 日常使用与维护
鹿客猫眼智能锁在电池电量低会在密码键盘区亮起红色电池图标,建议发现电 池电量低时尽快更换电池,我们建议不定期用软材质布料或棉签进行清洁 ,
以防止污垢积聚。 切勿使用肥皂或腐蚀性清洁剂避免影响产品设备硬件。
本文以鹿客s50为例适用于null系统











